Votre avis sur mon schema.

Pour toutes vos questions sur les autres logiciels de CAO, la réalisation pratique des circuits imprimés et le design d'ASIC.

Modérateur : Modérateur

Avatar de l’utilisateur
KnightsOfTheRound
REGULIER
REGULIER
Messages : 126
Inscription : 13 avr. 2006 9:56
Localisation : Paris

Votre avis sur mon schema.

Message par KnightsOfTheRound »

Bonjour,

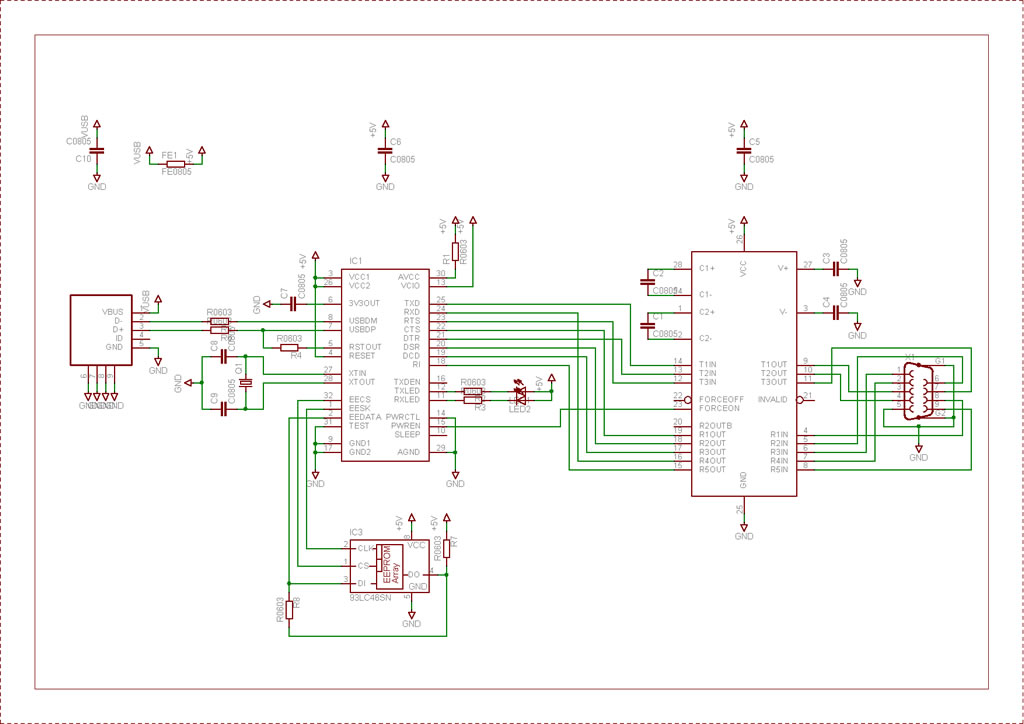
je souhaite realiser un adaptateur USB<>RS232, j'ai donc dessiné le schema avec Eagle, et j'aurais aimer avoir votre avis :-D

Merci,

PS: je suis en train de realiser le PCB.
Pièces jointes
USB-RS232.sch
(78.2 Kio) Téléchargé 983 fois
JP
Administrateur
Administrateur
Messages : 2328
Inscription : 23 sept. 2003 19:14
Localisation : Strasbourg
Contact :

Message par JP »

Bonjour,

Il ya le FT232R qui intègre la quasi totalité des composants périphériques :)

Pour ceux qui n'ont pas eagle je rajoute une version au format jpeg.
a+
JP
Pièces jointes
usb-rs232.jpg
(96.16 Kio) Téléchargé 1586 fois
Ca clignote !!!!
Avatar de l’utilisateur
KnightsOfTheRound
REGULIER
REGULIER
Messages : 126
Inscription : 13 avr. 2006 9:56
Localisation : Paris

Message par KnightsOfTheRound »

En fait j'ai deux FT232BL en stock avec les level converters de Maxim :-D
JP
Administrateur
Administrateur
Messages : 2328
Inscription : 23 sept. 2003 19:14
Localisation : Strasbourg
Contact :

Message par JP »

En fait j'ai deux FT232BL en stock
Toi aussi :rire:
Ca clignote !!!!
Avatar de l’utilisateur
KnightsOfTheRound
REGULIER
REGULIER
Messages : 126
Inscription : 13 avr. 2006 9:56
Localisation : Paris

Message par KnightsOfTheRound »

Voici une image de montage fait avec Eagle3D

Le moindre commentaire est toujours le bienvenu

Merci,

PS: j'ai rajouter un condo pour l'eeprom.
Pièces jointes
USB-RS232.JPG
USB-RS232.JPG (50.7 Kio) Consulté 21510 fois
Avatar de l’utilisateur
KnightsOfTheRound
REGULIER
REGULIER
Messages : 126
Inscription : 13 avr. 2006 9:56
Localisation : Paris

Message par KnightsOfTheRound »

Bonjour,

Apparement personne ne veut donné son avis.
Bon pas grave, j'ai envoye mon PCB a analysé chez AdvancedPCB

J'attends maintenant le resultat :roll:
JP
Administrateur
Administrateur
Messages : 2328
Inscription : 23 sept. 2003 19:14
Localisation : Strasbourg
Contact :

Message par JP »

Perso, je ne vois pas quoi rajouter.
Ton schéma doit être le même que celui fournit par FTDI, donc pas de problème.
Et ta vue 3D est tres bien :wink:

a+
JP
Ca clignote !!!!
Avatar de l’utilisateur
KnightsOfTheRound
REGULIER
REGULIER
Messages : 126
Inscription : 13 avr. 2006 9:56
Localisation : Paris

Message par KnightsOfTheRound »

Merci, 8)

J'ai recu le checking de ma board part AdvancedPCB, et la surprise, pas un probleme, je suis super étonner, par contre, je ne sais toujours pas quel fabricant je vais utiliser.

Quelqu'un peut'il m'aider?

Merci,
nanick
HABITUE
HABITUE
Messages : 70
Inscription : 28 mai 2006 13:53

Message par nanick »

si si le seul commentaire à faire quand le job est bien fait: bravo...

la 3D c'est super hein. ce sera encore plus beau avec la carte fonctionnelle entre les mains.

Je sais ça ne réponds pas à ta question du fabricant à choisir mais je n'ai jamais eu besoin de leur service. Par contre sur ce forum il me semble qu'il ya a eu des topics au sujet es fabricants de ci. google sera peut être ton ami.
Avatar de l’utilisateur
KnightsOfTheRound
REGULIER
REGULIER
Messages : 126
Inscription : 13 avr. 2006 9:56
Localisation : Paris

Message par KnightsOfTheRound »

Bonjour,

Voila j'ai un peu remanier le design de la board :-D

Je pense passer par PCBCart, car cela me reviens a ~39€ pour deux boards.

Je vous tiens au courant.
A+
Pièces jointes
USB-RS232-good_full5.JPG
USB-RS232-good_full5.JPG (53.39 Kio) Consulté 21441 fois
Répondre